PACS Platform Modernization
Overview
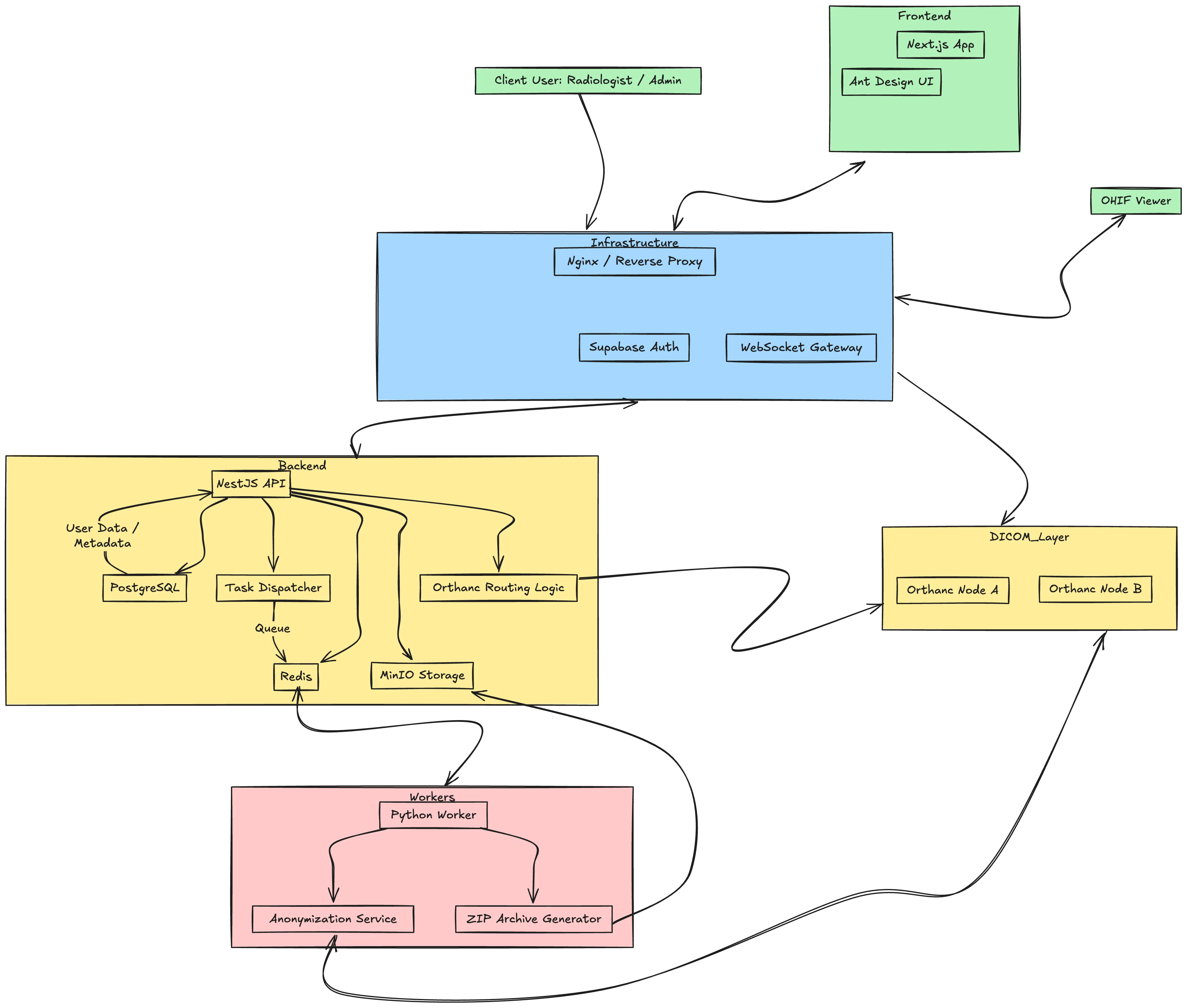
I modernized a legacy PACS workflow for a multi-site imaging center by building a custom platform on top of Orthanc, with a faster metadata layer, role-based access, and batch workflow automation.
Problem
- The legacy workflow was too slow: 3-4 studies per second in practical use.
- The system had to scale from 21TB of existing data with 5TB yearly growth.
- Teams needed role-based access integrated with RIS assignments.
- Batch operations (anonymize, ZIP, send) had to run without blocking user work.
Solution
- I built a custom Next.js and NestJS application with Orthanc as the DICOM protocol layer.
- I introduced PostgreSQL metadata indexing and Redis caching to accelerate listing and search.
- I added asynchronous batch processing with queue workers and real-time progress updates.
- I integrated OHIF via DICOMweb for browser-based study viewing.
- I designed the platform for multi-site expansion with centralized metadata and distributed nodes.
Results
- Study listing improved to 100 studies in 1.8 seconds.
- Search response reduced to under 500 ms for indexed queries.
- Load tests covered 100+ concurrent users.
- 5-year cost model estimated at $22,500 versus about $90,000 for commercial alternatives.
Stack
Next.js, NestJS, Orthanc, PostgreSQL, Redis, OHIF, Docker, HAProxy, NGINX
Architecture

Interface
